云开体app官网入口下载-APP免费下载
首页
走进中炬
新闻媒体
产业投资
投资者关系
厨邦博览馆
在线商店
线上平台
集团介绍
社会责任
科技创新
通知公告
企业新闻
产业领域
投资企业
公司基本面
财务摘要
临时公告
定期报告
投资者论坛
投资者关系活动
天猫商城
京东商城
拼多多
微信商城
大宗采购
扫一扫,打开拼多多厨邦官方旗舰店
扫一扫,打开厨邦优选商城微信小程序
扫描上方二维码,添加联系人微信,沟通具体需求 联系电话:18802599080 吴经理
新闻媒体
Jonjee News
通知公告
企业新闻
分享:
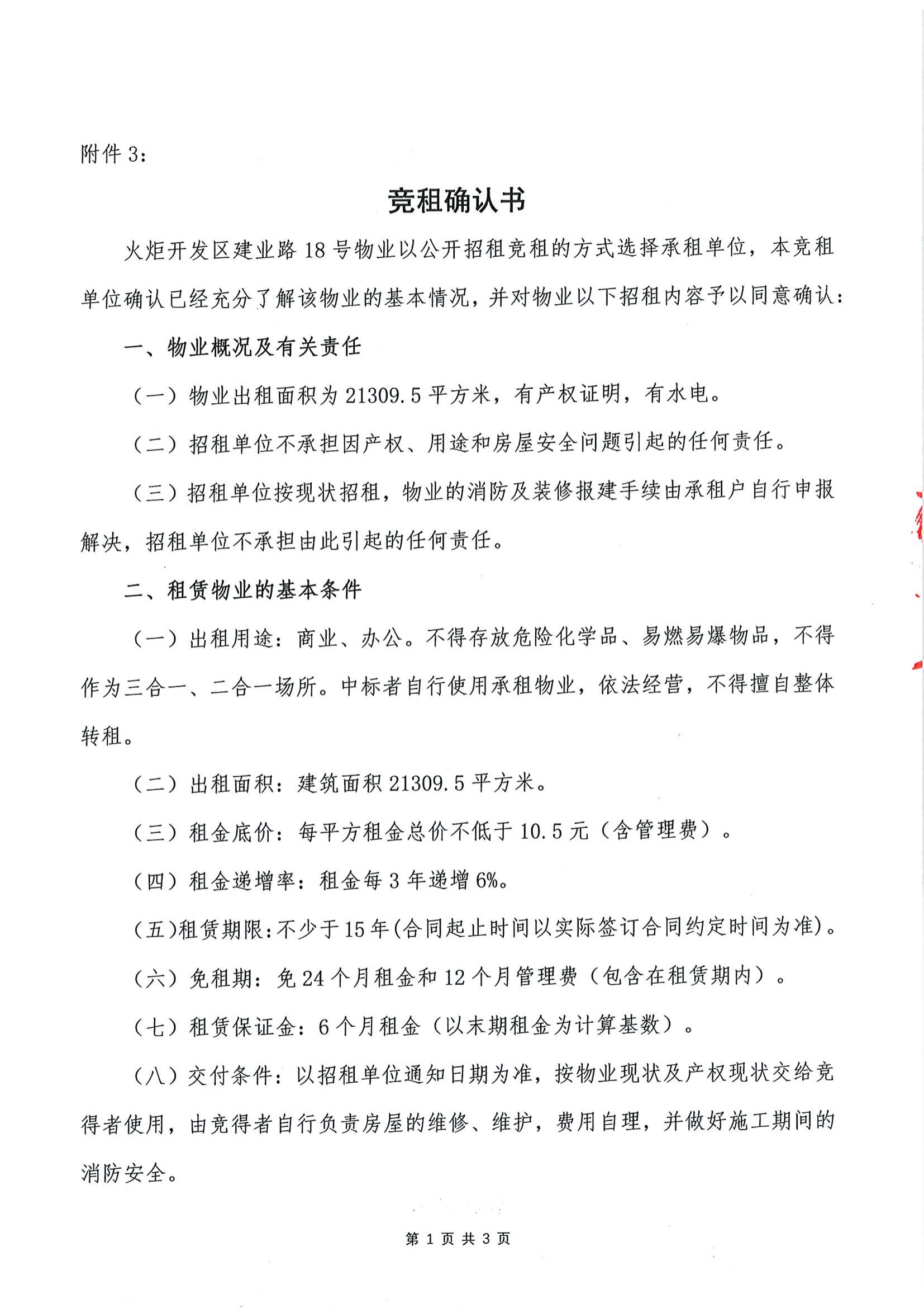
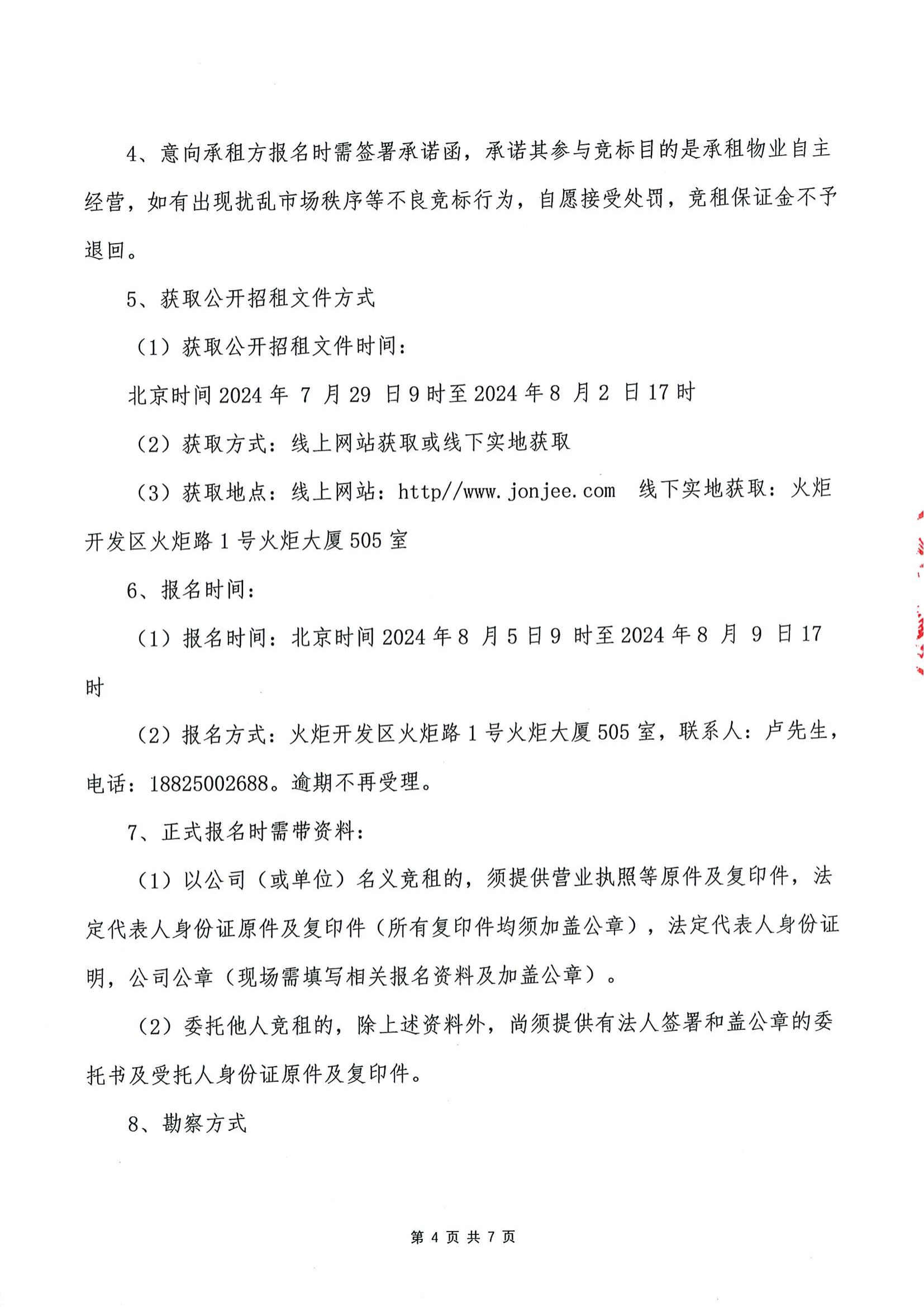
关于中炬·新天地物业公开招租公告
2024.07.25
新闻推荐
云开体app官网入口下载技术实业(集团)股份有限公司及其子公司加建电梯工程供应商寻源公告
扫码下载《报名表》 扫码下载《近三年广东区域工程业绩表》 扫码下载《报名必备资料清单》
2025.09.08
云开体app官网入口下载技术实业(集团)股份有限公司及其子公司工程造价咨询服务建库寻源公告
扫码下载报名表
2024.08.13
关于中炬·新天地物业公开招租公告
2024.07.25
走进中炬
集团介绍
社会责任
科技创新
+ 博士后工作站
+ 科研成果
+ 校企合作
新闻媒体
企业新闻
通知公告
产业投资
产业领域
+ 健康食品
+ 城市开发
+ 国家高新区
投资企业
+ 美味鲜
+ 中汇合创
+ 中炬物业
投资者关系
公司基本面
+ 股本结构
+ 投资者保护
财务摘要
临时公告
定期报告
投资者论坛
投资者关系活动
Copyright © 2008-2023 JonjeE HI-TECH All Rights Reserved.
粤ICP备19135711号